
来源:摄图网
记者|赵阳戈
记者|赵阳戈
近来ST光一(300356.SZ)的内讧已然浮于水面。在选举新董事长,以及罢免独立董事一事上,公司内部出现了极大的分歧,以至于新董事长在还未上位就收获3票反对,罢免独立董事更是走到了监事会的环节。
3票反对新董事长
11月10日,ST光一召开了第四届董事会第二十二次会议,审议通过了《关于选举公司第四届董事会董事长的议案》,会议同意推选董事许晶为第四届董事会董事长。从简历看,许晶为ST光一的总裁。

来源:公告
值得一提的是,这第四届董事会第二十二次会议,却是以4票同意、3票反对、0票弃权通过的。其中,董事戴晓东反对理由:董事许晶对公司整体业务不熟,作为公司董事长时机不成熟;董事王昊反对理由:其认为本议案发起背景不成立,且无必要性;独立董事麻艳鸿反对理由:其认为本议案和公司目前急需解决的问题距离较远,可能会影响公司解决问题的精力。
也就是说,在新董事长还未登场时,就已经有3名董事,对此有异议。
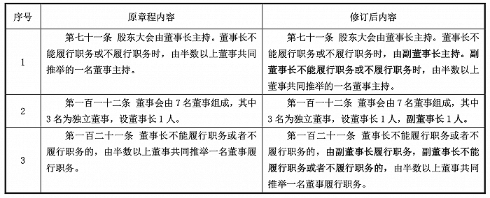
另外该董事会尚审议通过了《关于修订〈公司章程〉的议案》、《关于召开2021年第二次临时股东大会的议案》,不过这两个议案也都获得了2票反对,反对者均为董事王昊、独立董事麻艳鸿,理由同议案1。
根据安排,11月30日下午14点还将召开公司2021年第二次临时股东大会,审议上述《关于修订〈公司章程〉的议案》,修改内容则是强化副董事长的职能。

来源:公告 控股股东要罢免独董惹反弹
上述闹剧后数日,11月15日ST光一召开的第四届董事会第二十三次会议,结果又呈现对垒情况,3票同意,4票反对,0票弃权,最终董事会没有同意议案提交到公司的临时股东大会上审议。据悉议案为控股股东光一投资提议,欲罢免周卫东的独立董事职务,理由为周卫东违规在公司报销14.3万元费用和长期占用公司车辆。
其中,董事许晶反对理由:控股股东提供的证据不充分且未经有效核查,不能够证明周卫东违反独立董事行为规范;董事任昌兆反对理由:因控股股东所述事实其证据有待进一步核实查证;独立董事周友梅反对理由:因控股股东提出的罢免事由及证据当事人予以否认,公司未提供核查的结果,而该董事的任期应至2022年3月26日届满;独立董事周卫东反对理由:1、控股股东所提出的罢免独立董事的事由与证据不成立;2、董事会在发出本次会议的会议通知前未与本人做过任何沟通,程序不规范;3、控股股东在被监管部门立案调查期间提出罢免独立董事,涉嫌滥用股权优势排除异己,掩盖其已发生或将可能继续发生的侵占上市公司与中小股东利益的行为。
不过,根据《公司章程》规定,“单独或者合计持有公司10%以上股份的股东有权向董事会请求召开临时股东大会”,“董事会不同意召开临时股东大会,单独或者合计持有公司10%以上股东有权向监事会提议召开临时股东大会”。控股股东光一投资持有ST光一5791.02万股,占公司总股本的14.2%,因此光一投资有权在董事会不同意召开临时股东大会的情况下,向监事会提议召开临时股东大会。
因事项紧急,全体监事同意豁免提前5日通知。第四届监事会第十四次会议于2021年11月17日在公司会议室以现场方式召开。会议由监事会主席朱云飞主持。审议通过了控股股东光一投资提请召开临时股东大会的请求,此次临时股东大会由监事会召集并主持,将于2021年12月3日下午14点在公司会议室召开2021年第三次临时股东大会。根据安排,会议的股权登记日为11月26日。
来源:公告
顺带一提,上述的独立董事周友梅,曾在11月12日公告提及其因个人原因申请辞去第四届董事会独立董事、董事会各专门委员会委员及其他相应职务。上述职务原定任期至第四届董事会届满即2022年3月26日止。辞职后将不在公司任职。根据《深圳证券交易所创业板上市公司规范运作指引》以及《公司章程》的有关规定,由于独立董事辞职导致独立董事人数少于董事会成员的三分之一且独立董事中没有会计专业人士,其辞职应当在新任独立董事补选后生效。
控股股东坑了上市公司导致其戴帽
说起来,ST光一的状况还不仅如此。
11月5日,ST光一和及实际控制人龙昌明分别收到中国证监会《立案告知书》。公司因涉嫌信息披露违法违规、实际控制人龙昌明涉嫌指使公司从事信息披露违法违规行为,根据《中华人民共和国证券法》、《中华人民共和国行政处罚法》等法律法规,中国证监会决定对公司及实际控制人龙昌明立案。
另据11月9日公告,实际控制人龙昌明持有的360万股(占其所持公司股份的28.51%,占公司总股本0.88%)公司股份将被司法拍卖。拍卖前,实际控制人龙昌明持有公司股份1262.5万股,占公司总股本的3.1%,一致行动人光一投资持有公司股份5791.02万股,占公司总股本的14.2%。同时,截至11月9日,实际控制人龙昌明及其一致行动人光一投资所持股份共计7053.52万股,占公司总股本的17.3%,目前均处于冻结状态。公告还指出,在立案调查期间,公司大股东不得减持公司股份。若司法拍卖完成股权交割,将会导致违反上述相关规定。而根据深圳市福田区人民法院在阿里巴巴司法拍卖网(https://sf.taobao.com/)发布的拍卖公告,法院将于2021年12月2日10时至2021年12月3日10时在司法拍卖平台拍卖龙昌明所持公司的360万股无限售流通股股票。

来源:公告
与此同时,控股股东光一投资还对上市公司构成资金占用,截至11月9日,控股股东对公司占用资金余额为20047万元,占最近一期经审计净资产的20.44%。也正是因为资金上的占用,根据《深圳证券交易所创业板股票上市规则(2020年12月修订)》的相关规定,公司股票交易被交易所实施其他风险警示。前期公开披露显示,上市公司方面也启动法律程序,对控股股东光一投资进行追责,法院于2021年9月28日也下发过《保全结果及期限告知书》。
就ST光一本身而言,公司身处电力设备行业,2021年前三季度亏损6103万元,2020年公司也录得亏损,亏损额为9799万元。